9001³ÏÐŽðɳ

> ÐÂÎÅÖÐÐÄ > ·Ö£¨×Ó£©¹«Ë¾¶¯Ì¬ >

·Ö£¨×Ó£©¹«Ë¾¶¯Ì¬
  • ϲѶ£¡¼¼ÊõÓëÐÅÏ¢·Ö¹«Ë¾ÈÙ»ñ¡°Ì칤±­¡±Êý×Ö½»Í¨¼°ÖÇÄܽ¨Ôì¼¼ÊõÓ¦ÓôóÈü½ð½±
  • ·¢²¼Ê±¼ä£º2022-09-08 12:48:41¡¡¡¡À´Ô´£º9001³ÏÐŽðɳ¡¡¡¡µã»÷ÊýÁ¿£º´Î
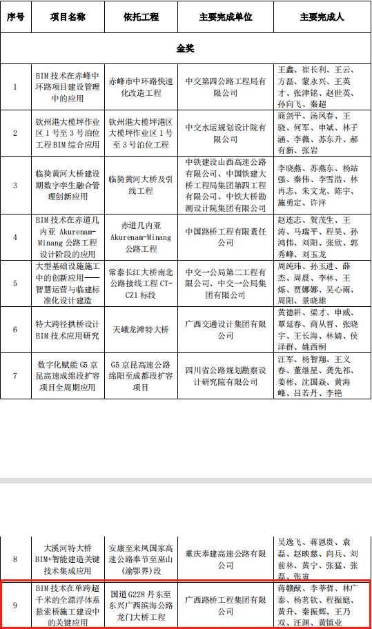
  • ¡¡¡¡9ÔÂ6ÈÕ£¬£¬£¬£¬£¬£¬£¬Öйú¹«Â·Ñ§»á¹«Ê¾ÁË2022Äê¶ÈÖйú¹«Â·Ñ§»á“Ì칤±­”Êý×Ö½»Í¨¼°ÖÇÄܽ¨Ôì¼¼ÊõÓ¦ÓôóÈüÆÀÉó½á¹û£¬£¬£¬£¬£¬£¬£¬¼¼ÊõÓëÐÅÏ¢·Ö¹«Ë¾É걨µÄÏîÄ¿“BIM ¼¼ÊõÔÚµ¥¿ç³¬Ç§Ã×µÄȫƯ¸¡ÌåϵÐüË÷ÇÅÊ©¹¤½¨ÉèÖеĹؼüÓ¦ÓÔÈÙ»ñ½ð½±¡£¡£¡£¡£¡£¡£¡£

    ¡¡¡¡´Ë´Î´óÈü¹²ÊÕµ½É걨ÏîÄ¿208Ï£¬£¬£¬£¬£¬£¬¾­×¨¼ÒÆÀÉ󣬣¬£¬£¬£¬£¬£¬¹²ÆÀÑ¡³ö»ñ½±ÏîÄ¿67Ï£¬£¬£¬£¬£¬£¬ÆäÖй¤³Ì×é½ð½±10Ïî¡¢Òø½±25Ïͭ½±25Ï£¬£¬£¬£¬£¬£¬¸ßУ×é½ð½±1Ïî¡¢Òø½±2Ïͭ½±4Ïî¡£¡£¡£¡£¡£¡£¡£

    ¡¡¡¡“BIM ¼¼ÊõÔÚµ¥¿ç³¬Ç§Ã×µÄȫƯ¸¡ÌåϵÐüË÷ÇÅÊ©¹¤½¨ÉèÖеĹؼüÓ¦ÓÔÒÀÍÐÓÚÁúÃÅ´óÇŹ¤³ÌÏîÄ¿£¬£¬£¬£¬£¬£¬£¬»ý¼«Ì½Ë÷BIM¼¼ÊõÔÚ³¬Ç§Ã×ÐüË÷ÇÅÊ©¹¤¹ÜÀí¸÷»·½ÚµÄÓ¦Ó㬣¬£¬£¬£¬£¬£¬ÐγÉÁË“BIM+”µÄм¼ÊõÓ¦Ó÷½°¸£¬£¬£¬£¬£¬£¬£¬´´ÐÂÑз¢¶àÖÖÐÅÏ¢»¯¹ÜÀíϵͳ£¬£¬£¬£¬£¬£¬£¬ÏîĿʵÏÖÁ˓ҵÎñ¹ÜÀíÊý×Ö»¯¡¢¹ý³Ì¿ØÖÆ×Ô¶¯»¯¡¢ÐÅϢչʾ¿ÉÊÓ»¯¡¢Ö¸»Ó¾ö²ßÖÇÄÜ»¯”µÄ×ÜÌåÄ¿±ê£¬£¬£¬£¬£¬£¬£¬¸üΪ¹ú¼Ò´ó¿ç¾¶ÐüË÷ÇÅÐÅÏ¢»¯½¨ÉèÌṩ±¦¹óµÄ¾­Ñé½è¼ø¡£¡£¡£¡£¡£¡£¡£

    ¡¡¡¡¸ÃÏîÄ¿ÕÃÏÔÁ˼¼ÊõÓëÐÅÏ¢·Ö¹«Ë¾BIM¼¼ÊõÓ¦Óü°ÐÅÏ¢»¯½¨ÉèÔÚ¹¤³ÌÏîÄ¿ÔËÓÃÖеÄÁìÏÈ·¢Õ¹£¬£¬£¬£¬£¬£¬£¬Ò²ÊǶԷֹ«Ë¾ÔÚBIM¼¼Êõ¼°ÐÅÏ¢»¯´´ÐÂÄÜÁ¦µÄÈϿɡ£¡£¡£¡£¡£¡£¡£·Ö¹«Ë¾½«»áÒÔ´ËΪÆõ»ú£¬£¬£¬£¬£¬£¬£¬½øÒ»²½¼ÓÇ¿BIM¼¼ÊõÓëÐÅÏ¢»¯¹ÜÀíµÄ¿ª·¢ÓëÓ¦Ó㬣¬£¬£¬£¬£¬£¬Îª¸ü¶à¹¤³ÌÏîÄ¿Ìṩ¸ßÖÊÁ¿Öǻ۷þÎñ¡£¡£¡£¡£¡£¡£¡££¨BIMÖÐÐÄ Í¼/ ×ۺϹÜÀí²¿ ÎÄ£©
     

    9001³ÏÐŽðɳ(Öйú)ÓÐÏÞ¹«Ë¾

    ͼһ£ºÍøÕ¾½ØÍ¼
    9001³ÏÐŽðɳ(Öйú)ÓÐÏÞ¹«Ë¾

    ͼ¶þ£º»ñ½±Ãûµ¥£¨½ÚÑ¡£¡£¡£¡£¡£¡£¡£©

ÁªÏµ9001³ÏÐŽðɳ|°æÈ¨ÉùÃ÷|³ÏƸӢ²Å|ÍøÕ¾µØÍ¼|ÔÚÏßµ÷²é
¡¾ÍøÕ¾µØÍ¼¡¿¡¾sitemap¡¿